Score: 4.1/5 (24 votes) zinced or zincked\ ˈziŋ(k)t \; zincing or zincking\ ˈziŋ-kiŋ \ Definition of zinc (Entry 2 of 2) transitive verb. : to treat or ...
Score: 4.7/5 (4 votes) Crossing over is a biological occurrence that happens during meiosis when the paired homologs, or chromosomes of the same type, ar...
Score: 4.9/5 (10 votes) A lavalier microphone or lavalier (also known as a lav,lapel mic, clip mic, body mic, collar mic, neck mic or personal mic) is a ...
Score: 4.9/5 (17 votes) Joints are movable connections between two bones. Each joint is made up of the surfaces of the bones involved, a joint cavity and...
Score: 4.5/5 (24 votes) In general, it's not a good idea to actually wash your car in the rain if you are concerned with water spots. ... Even in re...
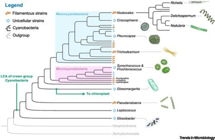
Score: 4.1/5 (53 votes) But let's start with what we know about some of the very first living things on Earth. Cyanobacteria, also known as blue-gre...
Score: 4.6/5 (27 votes) The USPS has confirmed that they will not be delivering mail or packages on Memorial Day. The sole exception to this rule will be...
Score: 4.4/5 (33 votes) A point-to-point is a form of horse racing over fences for hunting horses and amateur riders. In Ireland, where the sport is open...
Score: 4.1/5 (57 votes) Walleyes are basically bottom feeders, but don't ignore those fish that suspend over drop-offs in deep lakes. Some of the be...
Score: 4.9/5 (63 votes) According to US copyright law, the legal rights to a quote belong by default to its author (or speaker). Quotes are considered in...